2021年3月22日,新材料制造商广东莱尔新材料科技股份有限公司(股票简称:莱尔科技,股票代码:688683.SH)披露招股意向书,正式启动IPO招股。
招股意向书显示,莱尔科技成立于2004年,专注于功能性涂布胶膜及下游应用产品的研发、生产和销售。公司本次拟赴上交所科创板首次公开发行3714万股,占发行后总股本的25%,初始战略配售发行数量为557.10万股,占本次发行数量的15.00%。
根据《发行安排及初步询价公告》,莱尔科技本次发行的初步询价时间为3月25日9:30-15:00,公司将于3月26日确定发行价格,3月29日开启网上路演,4月6日刊登《发行结果公告》。
战略新兴产业基石 超10万亿的超级市场
如果说钢铁、水泥是传统产业的重要基础,新材料则将是我国战略新兴产业发展的重要基石。第十三届全国人大代表,中国工程院院士,中国建材股份有限公司总裁彭寿在接受新华网采访时曾表示,“新材料产业作为国民经济发展的重要基础,是制造业的底盘,是我国制造业的重要前提。”
事实确实如此。如电子化学品是集成电路制造不可或缺的材料,碳纤维复合材料、高强轻型合金等是大飞机等高端装备的基础,新型电池材料决定着新能源汽车的续航能力和快充实效。可以说,新材料直接关系着我国战略新兴产业的发展,关系到我国经济能否高质量发展。

中国产业信息网统计显示,2019年我国新材料产业总产值为4.5万亿元,预计2022年将达到7.5万亿元,而工信部此前也表示预计到2025年,新材料产业总产值将达到10万亿元。
然而,不能否认的是,我国新材料产业发展任重而道远。
在一些关键材料上,国内的产业化规模、产品质量与发达国家相比仍存在较大差距。工信部对全国30多家大型企业130多种关键基础材料调研结果显示,32%的关键材料在中国仍为空白,52%依旧依赖进口,新材料国产化需求迫切。
产业政策不断加码支持,科创板的推出,为新材料企业奋起直追提供了机会。从二级市场来看,新材料整体也受到投资者偏爱。

致力国产替代 突破国际技术垄断
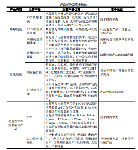
招股意向书显示,莱尔科技主营的功能性涂布胶膜属于复合薄膜材料,根据功能及应用场景的不同分别细分为:FFC多功能胶膜、补强板、LED柔性线路板膜等热熔胶膜,防爆装饰一体膜、制程保护膜、TP模组保护膜等压敏胶膜等多个类别产品,并广泛应用于消费电子产品、汽车电子、LED照明、锂电池及半导体产品等领域。相较于其他的FFC、LED柔性线路板等生产厂商,莱尔科技通过对相关领域的传统线束和传统方式生产的LED灯带线路板等进行方案替代,生产产品居于细分市场前列,成为功能性涂布胶膜及其应用领域的领先厂商。
所谓功能性涂布胶膜,是将不同的胶粘剂材料配方与满足特定性能要求的基材进行组合,从而实现单一薄膜材料无法实现的特定功能,满足保护、粘接、绝缘、屏蔽、散热、阻燃、环保、低介电等多种功能需要。
作为相关电子元器件关键材料之一、相关电子工艺制程良率关键材料之一、消费电子终端保护材料等,功能性涂布胶膜被广泛使用在消费电子器件、通信线缆、半导体照明、半导体封装等相关领域。

近年来,随着下游消费电子、半导体照明、汽车电子等新兴产业的发展与壮大,通过对新型材料设计研发和生产工艺的摸索改进,功能性涂布胶膜行业下游应用范围快速扩大。
仅以FFC领域为例,当前推动FFC市场需求增长的因素主要包括如下三个方面:
一是超高清视频产业带来产品更新换代需求以及应用拓展。2019年3月1日,工信部印发《超高清视频产业发展行动计划(2019-2022年)》,2022年,我国超高清视频产业总体规模超过4万亿元,4K产业生态体系基本完善,8K关键技术产品研发和产业化取得突破,形成一批具有国际竞争力的企业。
二是车联网加速发展和渗透为FFC进入汽车电子领域提供机会。FFC在移动部件与主板之间、PCB板对PCB板之间、电器设备中起到数据传输作用,广泛应用于各种电子设备中。根据国务院发展研究中心发布的《中国汽车产业发展报告》,目前中国新车汽车电子产品成本在整车成本中的平均比重为10%,轿车电子产品成本比重已达10%~25%,世界平均每辆汽车中的电子产品成本占比达35%,我国汽车电子产业与国际平均水平相比仍存在较大差距,未来发展空间巨大,前景广阔。

三是3D打印的发展。FFC在3D打印产业链中图像扫描、打印环节均发挥重要作用。预计2020年全球3D打印的市场规模大概率在152.6亿美元到242.1亿美元之间。
如同半导体等被卡脖子亟需突围的行业一样,功能性涂布胶膜的国产替代也势不容缓。
功能性涂布胶膜的产品性能主要取决于作为涂层材料的胶粘剂和基材的品质、产品结构设计及涂布、固化等工艺的控制水平。涂布技术水平在工艺上直接决定着功能性涂布胶膜作为复合材料的性能和质量。作为制造功能性胶膜的核心技术,由于专业性强、技术门槛高,精密涂布技术过去一直被日、韩等少数企业长期垄断。近年来,部分国内厂商通过长期积累,逐渐打破了国际厂商主导的市场格局,在一些细分产品上与国际厂商的产品展开正面竞争,莱尔科技就是其中的优秀代表。
目前,莱尔科技围绕功能性涂布胶膜构建核心技术能力,形成了以“FFC热熔胶膜”、“LED柔性线路板膜”、“高频高速传输薄膜”、“电子产品制程保护膜”、“FFC”、“LED柔性线路板”等为主的产品体系,这些产品均具有较强的市场竞争力。

全产业链布局 产品市占率领先
莱尔科技采用先进的“功能性涂布胶膜+下游应用产品”业务模式,在开展功能性涂布胶膜研发、生产、销售业务的基础上,向下延伸产业链,开发了FFC、LED柔性线路板等应用产品,形成了明显的产业链协调效应。胶膜端能够配合设计专用功能胶粘层,支持应用产品端的解决方案设计;在获得客户反馈意见时,能够快速调动供应链资源,共同克服技术难题,将产品更好的向市场推广,增强产品竞争力。
招股意向书显示,公司收入结构如下所示:

可以看到,FFC柔性扁平线缆和热熔胶膜类材料是公司收入的两大主要构成产品,公司的全产业链布局战略进展顺利。
据招股意向书披露,莱尔科技此次IPO募集资金将用于投资新材料与电子领域高新技术产业化基地、高速信号传输线(4K/8K/32G)产业化建设、晶圆制程保护膜产业化建设、研发中心建设等项目。
莱尔科技表示,将以技术创新、产品创新、工艺创新为核心竞争力,在保持FFC、LED柔性线路板行业优势的基础上,巩固和扩大在消费电子、LED照明、电子制程保护等领域的竞争优势,逐步进入汽车、医疗电子等应用领域。通过对替代进口产品的研发与应用,新产品的开发与突破,新领域的应用与实施,进一步提升企业整体盈利能力与业务规模。
